分享20220208

  • 一款基于 Valine 衍生的简洁、安全的评论系统。

-Waline 已经完成非常多优质功能,诸如:邮件( 微信、 QQ、Telegram)通知,评论管理、评论删除、登录支持、Akismet、文章统计、多语言同步、基于 IP 的发布评论频率限制、 IP 黑名单、 重复内容检测、置顶评论、其它数据库支持(已支持 LeanCloud, MySQL, MongoDB, SQLite, PostgreSQL, CloudBase, Deta, 轻服务, GitHub)等等。最值得一提的是,它支持独立部署,您可以基于 Docker(docker-compose 或 Node),部署在自己的服务器上。
https://waline.js.org/

flutter组件wdidget系列-概述

Flutter 中万物皆为Widget

在Flutter中几乎所有的对象都是一个 widget ,Flutter 中的 widget 的概念很广泛,它不仅可以表示UI元素,也可以表示一些功能性的组件如:用于手势检测的 GestureDetector 、用于APP主题数据传递的 Theme,用于对其的center 等等。如果有web前端开发经验,对于理解这些还稍微好点。html前端开发中诸如div span p hr 等也都是标签。标签也就是描述UI 如何布局的,在flutter中,可以借鉴这个去理解。其实,在flutter中,这些widget就是一个描述和标签类似,真正的渲染的时候,flutter引擎会自动根据widget描述去绘制UI 。

一些要点

  1. Key: 这个key属性类似于 React/Vue 中的key
    它的主要的作用是决定是否在下一次build时复用旧的 widget ,决定的条件在canUpdate()方法中。

flutter中UI如何绘制出来的?

记清楚4棵树就好了
既然 Widget 只是描述一个UI元素的配置信息,那么真正的布局、绘制是由谁来完成的呢?Flutter 框架的的处理流程是这样的:

  • 根据 Widget 树生成一个 Element 树,Element 树中的节点都继承自 Element 类。
  • 根据 Element 树生成 Render 树(渲染树),渲染树中的节点都继承自RenderObject 类。
  • 根据渲染树生成 Layer 树,然后上屏显示,Layer 树中的节点都继承自 Layer 类。
  • 真正的布局和渲染逻辑在 Render 树中,Element 是 Widget 和 RenderObject 的粘合剂,可以理解为一个中间代理。
    如下所示,屏幕真正显示出来的是layer树
    20220210134418

StatefulWidget 和 StatelessWidget

StatelessWidget ,普通的无关,不改变的UI界面描述。由于它不需要维护场景,所以,它的build方法直接返回widget
StatefulWidget,表示widget运行过程中可能会变化的UI页面描述。它有一个state对象。它有一个createState方法,用于创建和 StatefulWidget 相关的状态,它在StatefulWidget 的生命周期中可能会被多次调用。例如,当一个 StatefulWidget 同时插入到 widget 树的多个位置时,Flutter 框架就会调用该方法为每一个位置生成一个独立的State实例,其实,本质上就是一个StatefulElement对应一个State实例。

state

一个 StatefulWidget 类会对应一个 State 类,State表示与其对应的 StatefulWidget 要维护的状态,State 中的保存的状态信息可以:

  • 在 widget 构建时可以被同步读取。
  • 在 widget 生命周期中可以被改变,当State被改变时,可以手动调用其setState()方法通知Flutter 框架状态发生改变,
  • Flutter 框架在收到消息后,会重新调用其build方法重新构建 widget树,从而达到更新UI的目的。

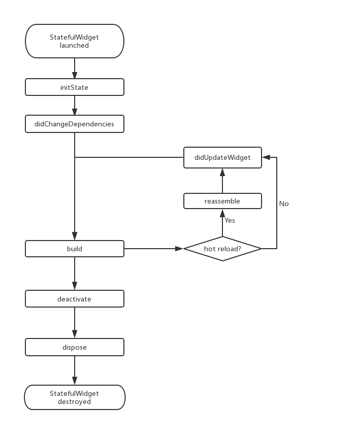
state的声明周期方法

  • initState
    当 widget 第一次插入到 widget 树时会被调用,对于每一个State对象,Flutter 框架只会调用一次该回调,所以,通常在该回调中做一些一次性的操作,如状态初始化、订阅子树的事件通知等
  • didChangeDependencies()
    当State对象的依赖发生变化时会被调用;例如:在之前build() 中包含了一个InheritedWidget (第七章介绍),然后在之后的build() 中Inherited widget发生了变化,那么此时InheritedWidget的子 widget 的didChangeDependencies()回调都会被调用。典型的场景是当系统语言 Locale 或应用主题改变时,Flutter 框架会通知 widget 调用此回调。需要注意,组件第一次被创建后挂载的时候(包括重创建)对应的didChangeDependencies也会被调用。
  • build()
    此回调读者现在应该已经相当熟悉了,它主要是用于构建 widget 子树的,会在如下场景被调用:

1.在调用initState()之后。
2.在调用didUpdateWidget()之后。
3.在调用setState()之后。
4.在调用didChangeDependencies()之后。
5.在State对象从树中一个位置移除后(会调用deactivate)又重新插入到树的其它位置之后。

  • reassemble()
    此回调是专门为了开发调试而提供的,在热重载(hot reload)时会被调用,此回调在Release模式下永远不会被调用。
  • didUpdateWidget ()
    在 widget 重新构建时,Flutter 框架会调用widget.canUpdate来检测 widget 树中同一位置的新旧节点,然后决定是否需要更新,如果widget.canUpdate返回true则会调用此回调。正如之前所述,widget.canUpdate会在新旧 widget 的 key 和 runtimeType 同时相等时会返回true,也就是说在在新旧 widget 的key和runtimeType同时相等时didUpdateWidget()就会被调用
  • deactivate()
    当 State 对象从树中被移除时,会调用此回调。在一些场景下,Flutter 框架会将 State 对象重新插到树中,如包含此 State 对象的子树在树的一个位置移动到另一个位置时(可以通过GlobalKey 来实现)。如果移除后没有重新插入到树中则紧接着会调用dispose()方法。
  • dispose()
    当 State 对象从树中被永久移除时调用;通常在此回调中释放资源。
    完整生命周期
    20220209211735

自定义widget

StatelessWidget 和 StatefulWidget 都是用于组合其它组件的,它们本身没有对应的 RenderObject;StatelessWidget 和 StatefulWidget 相当于把其他带有 RenderObject的对象组织起来,真正的渲染对象完成UI的绘制。所以自定义widget就需要继承自 RenderObject。例如Text Row …

如果组件不会包含子组件,则我们可以直接继承自 LeafRenderObjectWidget ,它是 RenderObjectWidget 的子类,而 RenderObjectWidget 继承自 Widget ,它的实现大致如下:

1
2
3
4
5
6
abstract class LeafRenderObjectWidget extends RenderObjectWidget {
const LeafRenderObjectWidget({ Key? key }) : super(key: key);

@override
LeafRenderObjectElement createElement() => LeafRenderObjectElement(this);
}

其实,就是帮 widget 实现了createElement 方法,它会为组件创建一个 类型为 LeafRenderObjectElement 的 Element对象。如果自定义的 widget 可以包含子组件,则可以根据子组件的数量来选择继承SingleChildRenderObjectWidget 或 MultiChildRenderObjectWidget,它们也实现了createElement() 方法,返回不同类型的 Element 对象。

flutter内置组件

Flutter 提供了一套丰富、强大的基础组件,在基础组件库之上 Flutter 又提供了一套 Material 风格( Android 默认的视觉风格)和一套 Cupertino 风格(iOS视觉风格)的组件库。要使用基础组件库,需要先导入:

1
import 'package:flutter/widgets.dart';

这些基础组件包括

  • Text :该组件可让您创建一个带格式的文本。
  • Row 、 Column : 这些具有弹性空间的布局类 widget 可让您在水平(Row)和垂直(Column)方向上创建灵活的布局。其设计是基于 Web 开发中的 Flexbox 布局模型。
  • Stack : 取代线性布局 (译者语:和 Android 中的FrameLayout相似),[Stack](https://docs.flutter.io/flutter/ widgets/Stack-class.html)允许子 widget 堆叠, 你可以使用 Positioned 来定位他们相对于Stack的上下左右四条边的位置。Stacks是基于Web开发中的绝对定位(absolute positioning )布局模型设计的。
  • Container : Container 可让您创建矩形视觉元素。Container 可以装饰一个BoxDecoration , 如 background、一个边框、或者一个阴影。 Container 也可以具有边距(margins)、填充(padding)和应用于其大小的约束(constraints)。另外, Container 可以使用矩阵在三维空间中对其进行变换。

分享-20220204

春节越南行

我的所爱,在海云之间。

最喜欢骑着摩托在海云岭上拉到最大马力的感觉~

刚开始想去越南只是听朋友说物价便宜,人美景也美,尤其是有海滩,决定下来之后就开始查很多网友的攻略,后来发现看攻略根本记不住啥,说来说去都是这么几个注意点。上班的时候就没啥心思了,很期待这场旅行,本来假期就不多,春节正好可以躲避寒冬,于是约了个好友一起去,人均花费在4000左右吧,要是平时去估计能便宜一半。我选择了在年三十就出发,即使是这样,我们真正玩的时间也只有三天,有大半时间都浪费在了路上,不过这一路上的经历回想起来也挺有意思的。在此还是强烈推荐平时淡季去,春节机票贵,火车票又一票难求,如果是淡季去的话直飞是最爽快的了。

阅读更多...

关于我

状态

一个刚跌倒的孩子,大彻大悟之后,决定重新来一回。这里会说一些废话,发一些牢骚,记录一些成长经历。期待和每一位有趣的人成为朋友。

经历

工作多载,未有惊天动地之成就;愧。主要从事编程行业。曾经在几千人的公司呆过,也在几十个人的小团队做技术总监。努力过,奋斗过,也摸过鱼。项目经验有APP 研发,电商,java 后端,探针技术,游戏,区块链等。编程语言java go php JavaScript dart

以后

看过网上的一篇文章,大概讲的是杠杆的原理。其实人生无非就是人力杠杆,经济杠杆,学历杠杆。合理利用好这些杠杆,能让自己活的更轻松。后边,技术上继续专研,会更加重视一些短平快项目的实践;生活上,会多走走,乐游和体验生活,多和家人亲戚沟通。

  • Copyrights © 2020-2022 zzj
  • 访问人数: | 浏览次数:

请我喝杯咖啡吧~

支付宝
微信